TEMPORISATION M3 Soft

Partie du forum pour tout ce qui concerne les automates industriels B&R, Beckhoff, Phoenix Contact etc...
Répondre
MasterLyuum
Apprend le binaire
Apprend le binaire
Messages : 2
Enregistré le : 17 juin 2021, 08:10

TEMPORISATION M3 Soft

Message par MasterLyuum »

Bonjour chère confrère !

Je ne maitrise pas totalement ce logiciel m³ soft, je voudrais ajouter une temporisation .je voudrais mettre une temporisation, la condition : pas plus de 5 démarrages par heure -> tempo sur démarrage 50% ou appel de 100%

donc chaque 12 minutes dans leur heure



Merci de vos réponse .
Fichiers joints
Exemple.png
temporisation.png
Avatar du membre
itasoft
Mi homme - Mi automate
Mi homme - Mi automate
Messages : 7807
Enregistré le : 20 oct. 2015, 10:15
Localisation : Lyon
Contact :

Re: TEMPORISATION M3 Soft

Message par itasoft »

slts,
ça revient à n'autoriser qu'un démarrage toutes les 12 mn , ya pas de notion de 5 démarrages ou d'heure, c'est ça ?
Automaticien privé (de tout)
itasoft@free.fr
philou77
Mi homme - Mi automate
Mi homme - Mi automate
Messages : 2142
Enregistré le : 21 oct. 2015, 10:00
Localisation : Ile de France

Re: TEMPORISATION M3 Soft

Message par philou77 »

Si on suit son joli chronogramme

Sa tempo ne démarre que sur front montant de E

et sa sortie est Front Montant TEMPO

il ne veut au maximum que 5 démarrages par heure (d'ou la tempo de 12 minutes..)...

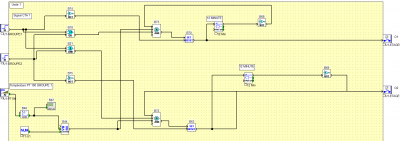
bon je tente une soluce :
Sans titre 4.jpg
Modifié en dernier par philou77 le 17 juin 2021, 12:26, modifié 1 fois.
Si vous avez compris tout ce que je viens d'écrire, c'est que j'ai dû faire une erreur quelque part ! :D
Avatar du membre
itasoft
Mi homme - Mi automate
Mi homme - Mi automate
Messages : 7807
Enregistré le : 20 oct. 2015, 10:15
Localisation : Lyon
Contact :

Re: TEMPORISATION M3 Soft

Message par itasoft »

slts,
si on autorise que un démarrage toutes les 12 mn il peut pas en faire plus de 5 par heure
Exemple bon si après un Arrêt obligé d'attendre 12 mn avant de pouvoir refaire un démarrage
--------clic pour zoom ----------
01.JPG
Automaticien privé (de tout)
itasoft@free.fr
MasterLyuum
Apprend le binaire
Apprend le binaire
Messages : 2
Enregistré le : 17 juin 2021, 08:10

Re: TEMPORISATION M3 Soft

Message par MasterLyuum »

Merci pour vos conseille, j'ai pu optimiser le programme grâce à votre retour !

Et réglait les problèmes en amont .

PS: la résistance était une PT-100, la deuxième image c'est comme cela que je l'ai configuré .

Merci infiniment !
Fichiers joints
pt-100.png
Programme.png
Répondre