Bonjour a tous. Un petit exo bien pratique (utilise dans le domaine industriel notamment en exploitation de petrole) pour faire chauffer les meninges des codeurs fous.
Le choix de la plateforme (Siemens, Rockwell, Schneider) est libre de meme que celui du superviseur.
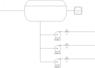
Il s'agit de gerer la commande de 3 pompes qui participent a la regulation du niveau dans un reservoir.
Le niveau d'un reservoir est mesure par un transmetteur de niveau analogique qui delivre un signal 4-20 mA.
Chaque moteur de pompe dispose de 3 signaux :
- 1 signal d'entree TOR XOI qui definit l'etat de marche du moteur (XOI = 1 si la pompe est en marche)
- 1 signal XOD d'entree TOR qui definit un defaut electrique sur le moteur (XOD = 0 si la pompe a un defaut electrique)
- 1 signal XOC sortie TOR de commande (Ordre de marche de la pompe si XOC = 1, ordre d'arret de la pompe si XOC = 0)
Le systeme dispose de deux grands mode de fonctionnement :
- Manu (chaque pompe peut etre demarre ou arreter depuis la supervision en utilisant une fenetre pop-up de commande; une pompe en defaut electrique ne peut pas etre demarree depuis la supervision)
- Automatique si les pompes sont gerees par la fonction DBS (Duty/Standby/Backup)
Dans le mode automatique, l'operateur definit 6 seuils de commande LCLLL (Niveau Tres Tres Bas), LCLL (Niveau Tres Bas), LCL (Niveau Bas), LCH (Niveau Haut), LCHH (Niveau Tres Haut), LCHHH (Niveau Tres Tres Haut). La configuration de l'operateur est bonne si LCLL<LCL<LCH<LCHH<LCHHH
LCHHH>10%LCHH+LCHH
LCH>10%+LCL
LCLL>10%+LCLLL
L'operateur definit combien de pompes il veut associer au mode automatique (1 pompe, 2 pompes, 3 pompes).
Si deux pompes sont choisies, la troisieme est en mode libre ce qui signifie qu'elle peut etre demaree/arretee depuis la supervision tandis que le demarrage et l'arret des pompes en automatique depend du niveau dans le reservoir et de l'ordre de priorite.
L'operateur definit le choix des priorites si 3 pompes sont associees au mode automatique ABC/ACB/BAC, BCA, CAB, CBA. Dans ce choix, la premiere lettre definit la pompe Duty, la seconde lettre la pompe Backup et la 3e lettre la pompe standby : Duty (pompe de service), Backup (pompe d'appoint), Standby (pompe de secours). Par exemple CBA signifie que la pompe C est la pompe de service (Duty), la pompe B est la pompe d'appoint (Backup) et la pompe A est la pompe de secours (Standby). Si deux pompes sont associees au mode automatique, les priorites sont AB (A Duty, B Backup), BA, AC, BC, CA, CB. Une pompe en defaut ne peut pas etre associee a la logique (si une pompe est en defaut, seulement deux pompes peuvent etre associees a la logique). En fonction du niveau, le nombre de pompes demandes peut etre egal a 0, 1, 2 ou 3. Si une pompe est demandee, la pompe Duty demarre en premier. Si le demarrage de la pompe Duty echoue (defaut electrique XOD sur la pompe Duty), la pompe Backup demarre immediatement et les priorites sont redefinis automatiquement (la pompe Duty devient la pompe Standby, la pompe backup devient la pompe Duty, la pompe Standby debient la pompe Backup).
Le demarrage des pompes se fait sur certains seuils de niveau differents de l'arret des pompes (pour eviter les demarrages intempestifs.
En mode automatique:
- la pompe de service (Duty Pump) demarre si LCLL<L<LCH
- la pompe d'appoint (Backup Pump) demarre si LCH<L<LCHHH
- la pompe standby demarre si L>LCHH
Si la pompe d'appoint (Backup Pump) a demarre, elle s'arrete automatiquement lorsque L<LCL
Si la pompe de secours (Standby Pump) a demarre, elle s'arrete automatiquement lorsque L<LCHH
La pompe de service (Duty Pump) s'arrete si L<LCLLL
Voici le graphe pour 3 pompes commandees par la fonction Normal/Secours/Appoint.
Avec deux pompes dans la logique (si l'operateur choisi de n'associer que deux pompes), voici le graphe de fonctionnement
Si l'operateur veut changer les priorites, il doit d'abord passer en mode MANU (le passage de AUTO a MANU arrete toutes les pompes) modifier les priorites puis relancer le mode AUTO.
Bon Courage
Fonction Normal/Secours/Appoint
- itasoft
- Mi homme - Mi automate

- Messages : 7806
- Enregistré le : 20 oct. 2015, 10:15
- Localisation : Lyon
- Contact :
Re: Fonction Normal/Secours/Appoint
slts,
disons que on pourrait le faire sur un ZELIO
disons que on pourrait le faire sur un ZELIO
Automaticien privé (de tout)
itasoft@free.fr
itasoft@free.fr
Re: Fonction Normal/Secours/Appoint
Bonjour Itasoft,
Est-ce que le Zelio sait gerer les entrees ana 4-20mA ?
Apres en termes de memoire, je ne sais pas si la memoire du Zelio permettra l'implementation de toute cette logique.
Est-ce que le Zelio sait gerer les entrees ana 4-20mA ?
Apres en termes de memoire, je ne sais pas si la memoire du Zelio permettra l'implementation de toute cette logique.
- itasoft
- Mi homme - Mi automate

- Messages : 7806
- Enregistré le : 20 oct. 2015, 10:15
- Localisation : Lyon
- Contact :
Re: Fonction Normal/Secours/Appoint
slts,
après vérification, non ça ne fait que du 0/10V sur 255 points, ça peut pas aller.
après vérification, non ça ne fait que du 0/10V sur 255 points, ça peut pas aller.
Automaticien privé (de tout)
itasoft@free.fr
itasoft@free.fr
Re: Fonction Normal/Secours/Appoint
J'ai déjà eut a faire ce genre de chose avec en plus une rotation de démarrage des pompes, on ce creuse vite les méninges avec se genre chose.
