remplacement d'un démarrage classique par un démarreur progressif
remplacement d'un démarrage classique par un démarreur progressif
Bonjour tout le monde ,
j'ai un moteur qui démarre par élimination des résistances rotorique à quatre temps , je veux remplacer ce type de démarrage par un ATS , quelles sont les modifications nécessaires à faire sur le moteur
merci par avance
j'ai un moteur qui démarre par élimination des résistances rotorique à quatre temps , je veux remplacer ce type de démarrage par un ATS , quelles sont les modifications nécessaires à faire sur le moteur
merci par avance
-
tuscaonline
- Forcené des structures

- Messages : 178
- Enregistré le : 04 nov. 2015, 04:25
Re: remplacement d'un démarrage classique par un démarreur progressif
Salut,
Juste court-circuiter le rotor.
Amicalement,
Juste court-circuiter le rotor.
Amicalement,
Re: remplacement d'un démarrage classique par un démarreur progressif
Bonjour tuscaonline,
je vous remercie pour votre réponse, mais SVP je suis pas spécialiste en ELTH donc pouvez vous me donnez plus de détails et d'explications
merci par avance
je vous remercie pour votre réponse, mais SVP je suis pas spécialiste en ELTH donc pouvez vous me donnez plus de détails et d'explications
merci par avance
-
tuscaonline
- Forcené des structures

- Messages : 178
- Enregistré le : 04 nov. 2015, 04:25
Re: remplacement d'un démarrage classique par un démarreur progressif
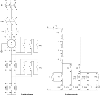
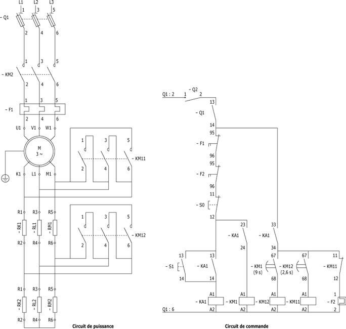
Le démarreur rotorique par élimination de résistance est raccordé au rotor bobiné moteur par 3 bornes, il suffit de court circuiter ces 3 bornes, avec des barrettes de moteur par exemple.
Pour vous rassurez quand le démarreur actuel à finis d'éliminer les résistance a la fin il court-circuite le rotor du moteur.
Ceci fait le moteur se comporte comme un moteur à cage d'écureuil.
Pour vous rassurez quand le démarreur actuel à finis d'éliminer les résistance a la fin il court-circuite le rotor du moteur.
Ceci fait le moteur se comporte comme un moteur à cage d'écureuil.
Re: remplacement d'un démarrage classique par un démarreur progressif
salut
Oui sauf que quand on installe un moteur a rotor bobiné ce n'est pas pour rien....
le moteur a rotor bobiné donne un sur-couple au démarrage très important. 7* le couple nominal pour démarrage.
avec un ATS tu en aura beaucoup moins...
c'est très utilisé pour les concasseurs par ex....
A+
Oui sauf que quand on installe un moteur a rotor bobiné ce n'est pas pour rien....
le moteur a rotor bobiné donne un sur-couple au démarrage très important. 7* le couple nominal pour démarrage.
avec un ATS tu en aura beaucoup moins...
c'est très utilisé pour les concasseurs par ex....
A+
Re: remplacement d'un démarrage classique par un démarreur progressif
Bonjour ;
bien reçu , merci beaucoup pour vos éclaircissement les amis , je vous souhaite beaucoup de réussite dans ce domaine
@ bien tot
bien reçu , merci beaucoup pour vos éclaircissement les amis , je vous souhaite beaucoup de réussite dans ce domaine
@ bien tot
Re: remplacement d'un démarrage classique par un démarreur progressif
Bonjour,
remplacer le démarrage par élimination des résistances rotorique à quatre temps d'un moteur rotor bobiné par un démarrage via un démarreur progressif, je ne m'y risquerai pas ! En tout cas cela dépend de la charge, si c'est pour démarreur un ventilateur (charge quadratique à couple résistant très faible aux faibles vitesses de rotation) pourquoi pas, mais ce n'est probablement pas le cas. En effet, un moteur à rotor bobiné (plus cher à l'achat qu'un moteur asynchrone à cage d’écureuil) est choisi justement pour des applications qui nécessitent un fort couple au démarrage (pont roulant, grue, broyeur, concasseur...).
Les résistances insérées dans le rotor permettent justement d'obtenir un couple important. Les éliminer comme il est suggéré plus haut risque fort d'en faire un moteur dont le couple est insuffisant pour vaincre le couple résistant de la charge à entrainer. Sachant qu'un démarreur progressif de part sa technologie réduit aussi le couple lors de la phase de démarrage...
Ce qui peut être envisagé toutefois c'est l'utilisation d'un variateur de vitesse mais en gardant des résistances "talons" dans le circuit rotor qu'il convient de dimensionner correctement pour obtenir un couple suffisant pour les caractéristiques de la charge à mettre en mouvement. Mais cela ne s'improvise pas.
remplacer le démarrage par élimination des résistances rotorique à quatre temps d'un moteur rotor bobiné par un démarrage via un démarreur progressif, je ne m'y risquerai pas ! En tout cas cela dépend de la charge, si c'est pour démarreur un ventilateur (charge quadratique à couple résistant très faible aux faibles vitesses de rotation) pourquoi pas, mais ce n'est probablement pas le cas. En effet, un moteur à rotor bobiné (plus cher à l'achat qu'un moteur asynchrone à cage d’écureuil) est choisi justement pour des applications qui nécessitent un fort couple au démarrage (pont roulant, grue, broyeur, concasseur...).
Les résistances insérées dans le rotor permettent justement d'obtenir un couple important. Les éliminer comme il est suggéré plus haut risque fort d'en faire un moteur dont le couple est insuffisant pour vaincre le couple résistant de la charge à entrainer. Sachant qu'un démarreur progressif de part sa technologie réduit aussi le couple lors de la phase de démarrage...
Ce qui peut être envisagé toutefois c'est l'utilisation d'un variateur de vitesse mais en gardant des résistances "talons" dans le circuit rotor qu'il convient de dimensionner correctement pour obtenir un couple suffisant pour les caractéristiques de la charge à mettre en mouvement. Mais cela ne s'improvise pas.
Voir cette FAQ Schneider : "Est-il possible d’utiliser un moteur à rotor bobiné (ou moteur à bagues ou moteur à cages résistantes) en association avec un variateur de vitesse Altivar ATV ?"
http://www.schneider-electric.fr/fr/faqs/FA28552/
Modifié en dernier par Ulairi le 07 nov. 2016, 19:44, modifié 2 fois.
Enseignant en BTS électrotechnique (Pas taper sur l'intru !)
Re: remplacement d'un démarrage classique par un démarreur progressif
Et monter le démarreur dans le couplage, à la place des résistances?
La pile la plus utilisée: la pile GIGO. Bien plus souvent que les FIFO ou LIFO.
Garbage in, garbage out!
Garbage in, garbage out!
- Bernardo59
- Mi homme - Mi automate

- Messages : 1054
- Enregistré le : 20 oct. 2015, 05:48
- Localisation : Nimes
- Contact :
Re: remplacement d'un démarrage classique par un démarreur progressif
Bonjour AMINE,
Peut-être devrions-nous te poser cette question:
Pourquoi veux-tu mettre un démarreur progressif ?
Peut-être devrions-nous te poser cette question:
Pourquoi veux-tu mettre un démarreur progressif ?
Re: remplacement d'un démarrage classique par un démarreur progressif
Bonjour Bernardo59,
j'ai une ancienne armoire (contacteur d'ancien technologie) dont je veux réhabiliter, donc j'ai vue la variante remplacement par un Démarreur progressif, mais d'abord je doit faire un test afin de pouvoir sa possibilité de vaincre mon couple résistant
j'ai une ancienne armoire (contacteur d'ancien technologie) dont je veux réhabiliter, donc j'ai vue la variante remplacement par un Démarreur progressif, mais d'abord je doit faire un test afin de pouvoir sa possibilité de vaincre mon couple résistant





