Moteur deux sens de marche avec tempo
-
philou77
- Mi homme - Mi automate

- Messages : 2142
- Enregistré le : 21 oct. 2015, 10:00
- Localisation : Ile de France
Re: Moteur deux sens de marche avec tempo
salut !
la came, c'est mal !! lol
faut vivre avec son temps, bien obligé !
la came, c'est mal !! lol
faut vivre avec son temps, bien obligé !
Si vous avez compris tout ce que je viens d'écrire, c'est que j'ai dû faire une erreur quelque part ! 
- Autoreverse
- Aguerri de l'automation

- Messages : 78
- Enregistré le : 04 mai 2019, 12:30
- Contact :
Re: Moteur deux sens de marche avec tempo
Facile à faire avec Crouzet Millenium (c'est de la bonne came
).
Re: Moteur deux sens de marche avec tempo
Merci à tous pour les infos 
Re: Moteur deux sens de marche avec tempo.
Je suis en pleine recherche de documentation sur le langage qu'on utilise sur le M3 soft pour les automates crouzet.
On peut faire en LADDER également mais j'aime pas du tout comme c'est fichu.
J'essaye de rajouter mon bouton arrêt dans ton programme, pour que quand j'appuie dessus le cycle s'arrête et soit RESET. Instinctivement je voulais rajouter un bouton arrêt sur l'entrée I2, et le raccorder sur le RESET mais impossible de raccorder les deux sur le logiciel.
Re: Moteur deux sens de marche avec tempo
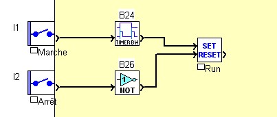
Ma contribution : J'aime bien les grafcets...
I1 marche
I2 Arret / reset
I1 marche
I2 Arret / reset
Modifié en dernier par Cedric39 le 15 sept. 2022, 13:48, modifié 1 fois.
-
philou77
- Mi homme - Mi automate

- Messages : 2142
- Enregistré le : 21 oct. 2015, 10:00
- Localisation : Ile de France
Re: Moteur deux sens de marche avec tempo
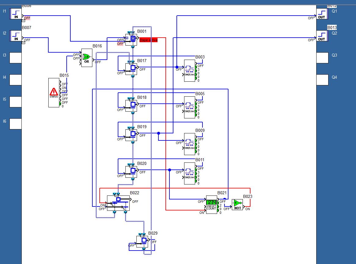
Salut !
une façon de faire..
si plusieurs conditions peuvent faire le reset, alors il faut placer un bloc OU avec ces conditions
une façon de faire..
si plusieurs conditions peuvent faire le reset, alors il faut placer un bloc OU avec ces conditions
Si vous avez compris tout ce que je viens d'écrire, c'est que j'ai dû faire une erreur quelque part ! 
- itasoft
- Mi homme - Mi automate

- Messages : 7805
- Enregistré le : 20 oct. 2015, 10:15
- Localisation : Lyon
- Contact :
Re: Moteur deux sens de marche avec tempo
---clic zoom-----
Automaticien privé (de tout)
itasoft@free.fr
itasoft@free.fr
Re: Moteur deux sens de marche avec tempo
Merci !
J'ai hâte de me former pour être aussi fort que vous. Ça m'impressionne et vous avez toute mon admiration !
J'ai hâte de me former pour être aussi fort que vous. Ça m'impressionne et vous avez toute mon admiration !
- Autoreverse
- Aguerri de l'automation

- Messages : 78
- Enregistré le : 04 mai 2019, 12:30
- Contact :
Re: Moteur deux sens de marche avec tempo.
C'est faisable en ladder, mais je le conseille pas avec M3, c'est pas pratique et pas intuitif, ce logiciel est à la base conçu pour programmer en bloc fonction.MaX1Mu55 a écrit : ↑15 sept. 2022, 11:51Je suis en pleine recherche de documentation sur le langage qu'on utilise sur le M3 soft pour les automates crouzet.
On peut faire en LADDER également mais j'aime pas du tout comme c'est fichu.
J'essaye de rajouter mon bouton arrêt dans ton programme, pour que quand j'appuie dessus le cycle s'arrête et soit RESET. Instinctivement je voulais rajouter un bouton arrêt sur l'entrée I2, et le raccorder sur le RESET mais impossible de raccorder les deux sur le logiciel.
Sinon un bouton arrêt supplémentaire marche aussi avec ma solution, il suffit d'ajouter une bascule RS.
Re: Moteur deux sens de marche avec tempo
Logo! chez Siemens, Zelio chez Schneider, Millenium chez Crouzet, PLC Logic chez Phoenix Contact.
Ca offre plus de souplesse en cas de modification que la logique câblée.
Et même en terme de coûts.
Quand on doit payer plusieurs temporisations, du relayage, du câblage ...
Un autre avantage c'est la compacité des modules programmables.
Ca offre plus de souplesse en cas de modification que la logique câblée.
Et même en terme de coûts.
Quand on doit payer plusieurs temporisations, du relayage, du câblage ...
Un autre avantage c'est la compacité des modules programmables.
La théorie, c’est quand on sait tout et que rien ne fonctionne. La pratique, c’est quand tout fonctionne et que personne ne sait pourquoi. Ici, nous avons réuni théorie et pratique : rien ne fonctionne ... et personne ne sait pourquoi !


