Je suis un petit nouveau sur le forum, retraité 4ème âge, mais toujours intéressé par l'automatisme.
Je recherche pour le compte d'un ami artisan électricien un régulateur de température PID à consigne programmable destiné à un sécheur agricole, la chaleur étant produite par un brûleur à gaz actionné en tout ou rien.
Actuellement, la régulation de ce sécheur est assurée par un régulateur PID Chauvin Arnoux qui donne satisfaction.
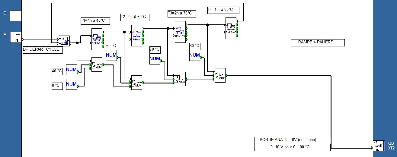
L'exploitant souhaiterait toutefois pouvoir au démarrage du sécheur programmer la consigne en différents paliers, par exemple : Un palier à 40°c pendant 1 heure, puis un deuxième à 60°C pendant 2 heures, puis ... , pour terminer par une consigne à 0°C pour arrêter le sécheur, et partir vaquer à d'autres occupations pendant que le sécheur effectue son travail.
Ceci implique me semble -t- il que le régulateur comporte, soit une horloge interne agissant sur la consigne, soit une entrée câblée courant ou tension proportionnelle, impulsionnelle ou numérique, soit une entrée télécommande, ces entrées étant reliées à une horloge externe (elle aussi à définir).
Est-ce que quelqu'un ou quelqu'une d'entre vous peut m'indiquer un fabricant et éventuellement une référence ?
Merci d'avance
Bien cordialement
jedou


