millenium 3
-
philou77
- Mi homme - Mi automate

- Messages : 2142
- Enregistré le : 21 oct. 2015, 10:00
- Localisation : Ile de France
Re: millenium 3
Décris précisément ce que tu veux, sinon l'aide sera minime 
Si vous avez compris tout ce que je viens d'écrire, c'est que j'ai dû faire une erreur quelque part ! 
Re: millenium 3
bonjour voici mon projet, où je n'arrive pas à régler le problème du départ différé.
principe de fonctionnement:
pour que tout fonctionne il faut que les 2 entrées soient à 1
je sélectionne le temps par les touches A B le temps de fonctionnement( A=1h B=1h30)
soit je démarre en direct pendant le temps A ou B, soit je démarre en différé en incrémentant de 1 h ( ou décrémentant ) avec les touches + -.
donc en différé une fois la tempo finie je fait fonctionner mon système soit en tempo A soit B.je joins la copie d'écran de mon programme
merci d'avance Thierry
principe de fonctionnement:
pour que tout fonctionne il faut que les 2 entrées soient à 1
je sélectionne le temps par les touches A B le temps de fonctionnement( A=1h B=1h30)
soit je démarre en direct pendant le temps A ou B, soit je démarre en différé en incrémentant de 1 h ( ou décrémentant ) avec les touches + -.
donc en différé une fois la tempo finie je fait fonctionner mon système soit en tempo A soit B.je joins la copie d'écran de mon programme
merci d'avance Thierry
-
philou77
- Mi homme - Mi automate

- Messages : 2142
- Enregistré le : 21 oct. 2015, 10:00
- Localisation : Ile de France
Re: millenium 3
Salut,
bon, tu expliques mieux ton problème.
Donc l'équation de ta demande c'est :
Tempo différée ET ( Tempo A ou Tempo B) = Sortie
Test cela :
ou cela (modif pour mémoriser quelle tempo est utilisée A ou B, changement tempo en cours de cycle impossible)
bon, tu expliques mieux ton problème.
Donc l'équation de ta demande c'est :
Tempo différée ET ( Tempo A ou Tempo B) = Sortie
Test cela :
ou cela (modif pour mémoriser quelle tempo est utilisée A ou B, changement tempo en cours de cycle impossible)
Si vous avez compris tout ce que je viens d'écrire, c'est que j'ai dû faire une erreur quelque part ! 
Re: millenium 3
merci j'essaie ça ce soir, et je te donne la réponse
thierry
thierry
Re: millenium 3
bonsoir Philou,
je m'excuse mais je n'ai pas bien expliqué , j'ai essayé mais ce n'est tout a fait bon.
le fonctionnement.
il faut que E1 et E2 soient à 1 pour que le système fonctionne.
je sélectionne le temps de fonctionnement par A ou B (A= 1h ou B=1h30)
à ce stade là soit: je démarre de suite et le système fonctionne durant le choix de la temporisation A ou B
soit je démarre en différé en ayant incrémenté (décrémenté ) d'une heure avec les touches + et - une fois ce temps écoulé le système démarre et fonctionne durant le choix de la temporisation A ou B .
la touche ESC permet d'arrêter le système, par contre si E1 et ou E2 passent à 0 puis de nouveau à 1 le système redémarre où il en était
voilà merci d'avance
mais je vais essayer de m'inspirer de test programmes pour avancer
voilà merci d'avance
Thierry
je m'excuse mais je n'ai pas bien expliqué , j'ai essayé mais ce n'est tout a fait bon.
le fonctionnement.
il faut que E1 et E2 soient à 1 pour que le système fonctionne.
je sélectionne le temps de fonctionnement par A ou B (A= 1h ou B=1h30)
à ce stade là soit: je démarre de suite et le système fonctionne durant le choix de la temporisation A ou B
soit je démarre en différé en ayant incrémenté (décrémenté ) d'une heure avec les touches + et - une fois ce temps écoulé le système démarre et fonctionne durant le choix de la temporisation A ou B .
la touche ESC permet d'arrêter le système, par contre si E1 et ou E2 passent à 0 puis de nouveau à 1 le système redémarre où il en était
voilà merci d'avance
mais je vais essayer de m'inspirer de test programmes pour avancer
voilà merci d'avance
Thierry
- itasoft
- Mi homme - Mi automate

- Messages : 7806
- Enregistré le : 20 oct. 2015, 10:15
- Localisation : Lyon
- Contact :
Re: millenium 3
Slts,
Après que ça as démarré puis arrêté (en direct ou en différé) comment ça repart pour un nouveau démarrage ?
Après que ça as démarré puis arrêté (en direct ou en différé) comment ça repart pour un nouveau démarrage ?
Automaticien privé (de tout)
itasoft@free.fr
itasoft@free.fr
Re: millenium 3
bonsoir,
soit par la touche ok ou soit après avoir incrémenté avec la touche +
soit par la touche ok ou soit après avoir incrémenté avec la touche +
-
philou77
- Mi homme - Mi automate

- Messages : 2142
- Enregistré le : 21 oct. 2015, 10:00
- Localisation : Ile de France
Re: millenium 3
Re !
Ok, je te ferai cela demain..
Ok, je te ferai cela demain..
Si vous avez compris tout ce que je viens d'écrire, c'est que j'ai dû faire une erreur quelque part ! 
Re: millenium 3
ok merci bonne soirée
- itasoft
- Mi homme - Mi automate

- Messages : 7806
- Enregistré le : 20 oct. 2015, 10:15
- Localisation : Lyon
- Contact :
Re: millenium 3
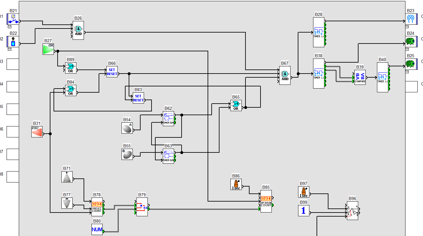
slts,
voir si cet exemple correspond
cliquer pour agradir
voir si cet exemple correspond
cliquer pour agradir
Automaticien privé (de tout)
itasoft@free.fr
itasoft@free.fr
