Au final j'ai trouvé, j'avais une mauvaise échelle pour la lecture de mes données + un adressage qui se fait de 2 en 2 et non de 1 en 1.
8 résultats trouvés
- 12 févr. 2018, 17:05
- Forum : Les autres : B&R, Beckhoff, Phoenix Contact etc..
- Sujet : Communication Modbus TCP BECKHOFF
- Réponses : 2
- Vues : 2469
Re: Communication Modbus TCP BECKHOFF
J'avais regardé la doc sans trouver vraiment ce qui m'intéressait, mais merci quand même.
Au final j'ai trouvé, j'avais une mauvaise échelle pour la lecture de mes données + un adressage qui se fait de 2 en 2 et non de 1 en 1.
Au final j'ai trouvé, j'avais une mauvaise échelle pour la lecture de mes données + un adressage qui se fait de 2 en 2 et non de 1 en 1.
- 06 févr. 2018, 17:25
- Forum : Les autres : B&R, Beckhoff, Phoenix Contact etc..
- Sujet : Communication Modbus TCP BECKHOFF
- Réponses : 2
- Vues : 2469
Communication Modbus TCP BECKHOFF
Bonjour à tous,
J'ai une application ou je dois remonter des informations en Modbus TCP depuis des Beckhoff BK9100 avec des E/S de type KS3202 et KL3454 sur une Data Station Plus de chez Red Lion.
Concernant les informations des entrées KS3202, il me suffit de faire un décalage de 1 dans ma table d ...
J'ai une application ou je dois remonter des informations en Modbus TCP depuis des Beckhoff BK9100 avec des E/S de type KS3202 et KL3454 sur une Data Station Plus de chez Red Lion.
Concernant les informations des entrées KS3202, il me suffit de faire un décalage de 1 dans ma table d ...
- 06 mars 2017, 15:29
- Forum : Les autres : B&R, Beckhoff, Phoenix Contact etc..
- Sujet : Grafcet Crouzet
- Réponses : 6
- Vues : 4622
Re: Grafcet Crouzet
Salut,
Désolé pour le temps de réponse, le but est de réaliser un comptage d'énergie en remplaçant ce dernier par un compteur d'eau, 2 sondes et une formule de calcul.
Normalement c'est bon, j'ai trouvé un grafcet qui fonctionne.
Désolé pour le temps de réponse, le but est de réaliser un comptage d'énergie en remplaçant ce dernier par un compteur d'eau, 2 sondes et une formule de calcul.
Normalement c'est bon, j'ai trouvé un grafcet qui fonctionne.
- 01 mars 2017, 09:27
- Forum : Les autres : B&R, Beckhoff, Phoenix Contact etc..
- Sujet : Grafcet Crouzet
- Réponses : 6
- Vues : 4622
Re: Grafcet Crouzet
@ itasoft :
Actuellement, une fois le comptage arrivé à 3600 (pour comptage kW/h)il reprend de 0.
Le but étant de passer W et non plus en kW, j''avais pensé passer de 3600 à 360.
Cependant suivant mon delta de température entre l'entrée et la sortie de mes sondes, ma valeur de pulse dépasse 360 ...
Actuellement, une fois le comptage arrivé à 3600 (pour comptage kW/h)il reprend de 0.
Le but étant de passer W et non plus en kW, j''avais pensé passer de 3600 à 360.
Cependant suivant mon delta de température entre l'entrée et la sortie de mes sondes, ma valeur de pulse dépasse 360 ...
- 01 mars 2017, 09:00
- Forum : Présentation
- Sujet : Spinler
- Réponses : 4
- Vues : 2962
Re: Spinler
Merci.
Je vais passer directement des gouttes au flacon pour gagner du temps.
Je vais passer directement des gouttes au flacon pour gagner du temps.
- 28 févr. 2017, 16:48
- Forum : Les autres : B&R, Beckhoff, Phoenix Contact etc..
- Sujet : Grafcet Crouzet
- Réponses : 6
- Vues : 4622
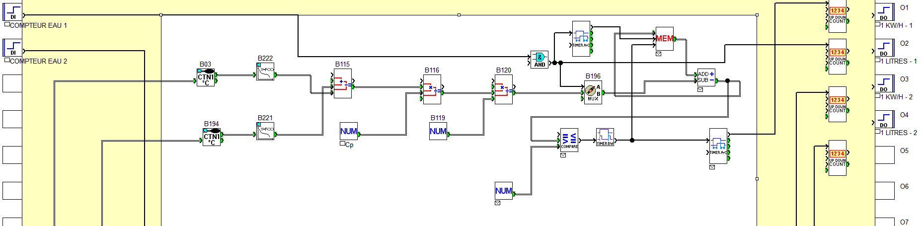
Re: Grafcet Crouzet
Ci-joint la porgrammation de base
- 28 févr. 2017, 16:37
- Forum : Présentation
- Sujet : Spinler
- Réponses : 4
- Vues : 2962
Spinler
Salut à tous,
Jérôme, 28 ans, de retour dans le monde de la programmation après plusieurs années dans le suivi d'affaires.
Un peu (beaucoup?) rouillé mais reprend doucement ses habitudes avec les langages de programmation.
Jérôme, 28 ans, de retour dans le monde de la programmation après plusieurs années dans le suivi d'affaires.
Un peu (beaucoup?) rouillé mais reprend doucement ses habitudes avec les langages de programmation.
- 28 févr. 2017, 16:29
- Forum : Les autres : B&R, Beckhoff, Phoenix Contact etc..
- Sujet : Grafcet Crouzet
- Réponses : 6
- Vues : 4622
Grafcet Crouzet
Salut à tous,
J'aurai besoin de vos lumières pour un programme sur Millenium 3.
Le programme de base réalise un comptage d'eau et un comptage d'énergie thermique, sur des compteurs branchés en série.
La volonté est de reprendre le comptage d'énergie en W et non plus en kW, seulement dans cette ...
J'aurai besoin de vos lumières pour un programme sur Millenium 3.
Le programme de base réalise un comptage d'eau et un comptage d'énergie thermique, sur des compteurs branchés en série.
La volonté est de reprendre le comptage d'énergie en W et non plus en kW, seulement dans cette ...