6 résultats trouvés
- 06 janv. 2026, 15:00
- Forum : Siemens
- Sujet : Optimisation Préalable (PID_Compact)
- Réponses : 1
- Vues : 1345
Optimisation Préalable (PID_Compact)
Je viens de réaliser une maquette de régulation de température avec comme plate-forme Tia Portal. Tout marche sauf l'optimisation préalable. J'ai même laissé un grand écart entre la consigne (80°C) et la mesure (40°C). Help Please
- 21 févr. 2022, 23:53
- Forum : Siemens
- Sujet : cablage entrée api s7 200
- Réponses : 16
- Vues : 3824
Re: cablage entrée api s7 200
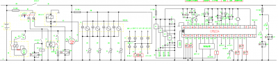
il s'agit d'un simatic s7 200 cpu 224 dc/dc/dc 214 1AD230XB0.
une captue écran faute de mieux du schéma en question.
une captue écran faute de mieux du schéma en question.
- 21 févr. 2022, 23:15
- Forum : Siemens
- Sujet : cablage entrée api s7 200
- Réponses : 16
- Vues : 3824
Re: cablage entrée api s7 200
Oui c’est une logique négative,dans l’automate les entrées ont un commun au+ Donc c’est soit le 0v qui arrive à l’entrée lorsque le contact est fermé, soit « rien » lorsque le contact est ouvert.
Résumé si tu te représentes ton entrée comme un relais:
Contact fermé : relais d’entrée entre 24V et ...
- 18 févr. 2022, 19:11
- Forum : Siemens
- Sujet : cablage entrée api s7 200
- Réponses : 16
- Vues : 3824
Re: cablage entrée api s7 200
merci pour vos réponses moi aussi je penche pour logique négative mais malheureusement la documentation de siemens ne donne aucune indication dans ce sens. Sachez que ce bout de schéma est tiré du manuel de maintenance d'une niveleuse sany et c'est tout à fait normal que vu le branchement d'un ...
- 11 févr. 2022, 21:59
- Forum : Siemens
- Sujet : cablage entrée api s7 200
- Réponses : 16
- Vues : 3824
cablage entrée api s7 200
bonjour je travaille sur un s7 200 cpu 224 dc/dc/dc mais je suis complètement désorienté quant au câblage de certaines entrées. A voir l'image on dirait que l'entrée est soit à 0v ou soit en ''l'air''. si quelqu'un peu bien m'expliquer ce qui se passe.
NB: cet API équipe un engin une niveleuse plus ...
NB: cet API équipe un engin une niveleuse plus ...
- 11 févr. 2022, 21:32
- Forum : Siemens
- Sujet : Tempo TON en Ladder, la tempo ne se lance pas
- Réponses : 6
- Vues : 3122
Re: Tempo TON en Ladder, la tempo ne se lance pas
il m'est arrivé une fois comme ça j'avais tia portal v13 je suis passé à v15 plus de problème maintenant